スルガ、7つの改善事由に7つの改善点。レインボー業務改善命令や!
— 金融アスペ君 (@samayou_banker) 2018年10月5日
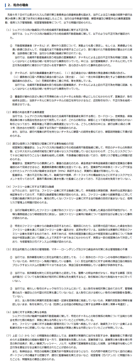
2018/10/05 金融庁 スルガ銀行株式会社に対する行政処分について
https://www.fsa.go.jp/news/30/ginkou/20181005/20181005.html
・半年間の新規の投資用不動産融資の停止
・健全かつ適切な業務運営確保のため(1)~(7)に係る業務改善計画の実行
半年喪に服したまへ
— ひねもすのたり、のたれ死に (@moonlight_NTR) 2018年10月5日
※処分の理由(1)~(7)処分理由
— よーかん (@kan_yokota) 2018年10月5日
1) シェアハウス向け融資及びその他投資用不動産融資に関する不正行為
2) 顧客の利益を害する業務運営
3) 適切な信用リスク管理及び営業に対する牽制機能の欠如
4) ファミリー企業に対する不適切な融資
5) 反社取引、マネロン及びテロ資金供与対策に係る管理態勢の不備
6) 当局に対する嘘報告
スルガ銀行の処分理由が多彩すぎた。これぜんぶ半年でなんとかできるものかな…。
— どエンド君 (@mikumo_hk) 2018年10月5日
2018/10/05 16:30 スルガ銀行 当社に対する行政処分について
https://www.surugabank.co.jp/surugabank/kojin/topics/pdf/181005.pdf
自己資金改ざんも抱き合わせ販売もちゃんと調べたらこんなものじゃ済まないと思うけど…。
— どエンド君 (@mikumo_hk) 2018年10月5日
『当社に関する行政処分について』https://t.co/vU2AlLaQ51 pic.twitter.com/c0VIYhgQjM
スルガ銀行 金融庁からの指摘事項 創業家ファミリー企業への融資総額488億円 創業家個人への融資総額69億円 反社の新規口座件数 46件 反社と確認されてもカードローンが使えた件数22件 法人の実効支配者情報を確認せず取引 18件
— 満州中央銀行 (@kabutociti) 2018年10月5日
銀行創業家に生まれたかった
— ひねもすのたり、のたれ死に (@moonlight_NTR) 2018年10月5日
スルガではもう不正もパワハラも無くなるだろう
— 🔫チンジャオロースAg🔫(チン銀) (@bikeeigyoubike) 2018年10月5日
その不正とパワハラができない状態でこれまでの数字の何パーセントができるのかがかなり見ものだ
100パーセントできれば不正とパワハラは必要ない証明になるし、
50パーセント以下になるならやはり銀行の半分は不正とパワハラで出来てますって話になる
銀行員自身も俺達の労働実態が明らかになって、世間から叩かれて、あ、これは異常だったんだ。おかしいのは俺達じゃなくて会社だったんだ。って思って安心してる説はある
— 🐥暇銀ちゃん🐣 (@kotTirador) 2018年9月7日
普通の銀行員も数字のためなら優越的地位濫用するし、絶対商品性理解してない高齢者に色々金融商品押し込んだりしてますね。
— 🐥暇銀ちゃん🐣 (@kotTirador) 2018年9月7日
それが悪いって感覚はなくて、むしろ数字あげたら恫喝してくる上司にも褒められるわけだから、これは正しいんだ。って思っちゃうんですよ。
銀行員は人事が全て。なんて言葉が昔流行ったけど、銀行員は配属されたポジションであの人はエリートだ。あの人はバツがついたからあの年次であのポストなんだ。みたいな感じで人を見る。
— 🐥暇銀ちゃん🐣 (@kotTirador) 2018年9月7日
無能だと思われたくないから、大半の人は背伸びをする。上司にいい評価を貰おうとする。
そういう文化はある。
スルガ、不祥事はあったとはいえ優良銀行なので一部業務停止の影響は少ないのでは、っていう意見もあるようだけど、一部業務停止命令って、特定の業務が行えないだけじゃなくて、業務停止中に従業員の研修や再発防止策の策定と実行が確認されるまで解除されないわけで、とてつもなく重いんですよ。
— (๑╹◡╹๑) (@tsuchie88) 2018年10月3日
スルガ銀行、新規貸出しが業務停止で止まれば強烈に収益力が下がってしまうでしょう
— すらたろう (@sura_taro) 2018年10月3日
銀行という業種はストックで稼いでいますが、その積み上げた資産は毎月約定の返済で減っていくし新規が止まれば減るスピードは意外に速い
ましてや、収益のほとんどを占める不動産融資が業務停止となると、実質的に営業活動ができるのはほとんど窓口と一部の個人向けの住宅ローンやカードローンくらいなもので、まるっきり人員が遊んじゃう(その人たちも検証作業や再教育で忙しくなる)わけなんですよ、
— (๑╹◡╹๑) (@tsuchie88) 2018年10月3日
いくら体力がある銀行でも、主要な収益源が解除の道があるとはいえ、まったく立たれてしまうっていうのは、泳いでるのにシュノーケルが詰まってしまったような状態。
— (๑╹◡╹๑) (@tsuchie88) 2018年10月3日
でも泳がないと沈むし、泳ぐには酸素がいる。そんなきつい状態に陥ってしまってるんですよね。凄まじい修羅場になるんじゃないかと
— (๑╹◡╹๑) (@tsuchie88) 2018年10月3日
9月の委員会報告なんですが、よく見てみると退陣した経営陣ばかりでなく、新しく就任した取締役も関与や黙認があったと考えると、現経営陣の刷新なんて事態になれば、脳死ですよ。
— (๑╹◡╹๑) (@tsuchie88) 2018年10月3日
スルガ銀行、こうなった以上、廃行の危機を救うために、行員でアイドルグループ結成してほしい。沼津だし
— dragoner@日曜東U-17b (@dragoner_JP) 2018年9月7日
ラブライブ!サンシャイン!!






コメント
コメント一覧
蟹「うちへの融資を通してくれたら、考えてやってもいいですよ♪」
アパートバブルの負の遺産しか残らなそう…
さらに凶悪になったスルガ銀行の姿が...
大体二次元とか気持ち悪い
鶴瓶かいな
株価の行方も釣瓶落としやで〜
まあ、なあなあの関係だし、自分の無能がばれそうになる前に、トカゲの尾を切っただけだろ。
業務停止って大事そうだけど、くらっても
平然としてる会社がほとんど。
業務停止が始まる日の前に、準備を終えている。
もっとまともな場所でやれといつも思うわ
兜倶楽部とかなのかな?報道側の都合?監督官庁の都合?
半世紀取引停止にしろ
そろそろ一時期のJR西日本みたいなホームページになるかと思ったのに
創業家にバカが生まれてきて没落する 実にいい諸行無常