ゼネラルオイスター、上場して3年で早くも牡蠣の殻みたいな状態になってるな。
— ボヴ (@cornwallcapital) 2018年1月25日
上場2年半で上場廃止リーチの牡蠣屋ゼネラル・オイスター、各方面にお詫びとご支援のお願いと暑さ厳しき折のご自愛をお祈り https://t.co/MI547IBbSS
— 全力2階建 (@kabumatome) 2017年8月14日
何がダメでこんな感じ酷いのか興味湧いてきたわ
— ussi (@tauren_jp) 2018年1月25日
1回いけばわかるよ。
— やまぐち (@ky1ky1) 2018年1月25日
ちょっと高いから、食べ物にお金をださない人はこないし、ちょっと高いだけで安いところと同じサービスで、食べ物にお金を出す人も来ない
牡蠣屋、増資、73.34%の希薄化
— 居残り佐平次2.0 (@inokori_3814) 2018年1月25日
もう牡蠣の風味がする何かだな、こりゃ
2018/01/25 15:10 ゼネラル・オイスター
資本業務提携、第三者割当による新株式発行及び主要株主である筆頭株主の異動、並びに代表取締役及び役員の異動に関するお知らせ
http://www.g-oyster.com/IR/
優待付けとけば高株価維持されるから倒産しそうな会社も資金調達できちゃうね
— やまだ (@u2yamada) 2018年1月25日
牡蠣屋、これでも飛ばないんだな。完全に金詰まってしばらく経つけど、投資ファンドは金返してもらう代わりに第三者割当受けるんか。立て直しの道筋見えてるんかな。研修や人事制度とか精神論書いてるけど。
— たにやん (@t_taniyan) 2018年1月25日
資金繰りに追われて現実逃避して、現預金残高や資金繰り表、事業の進捗や施策から目を逸らし、研修とか言い出すやつ居たなあと思い出したので。明日の金がないのに研修ですかと。
— たにやん (@t_taniyan) 2018年1月25日
卸売事業の拡大を進めるにあたって、執行役員クラスの専門家(800万)と事業担当者(500万)を雇うって言ってるけど、そんな額で引っ張ってこれるの?( •̀ㅁ•́;)
— 焼き魚@🔄🔄🔄 (@roast_fish_koge) 2018年1月25日
これで店舗をカキ小屋に変えたら流石に笑うけど
— 焼き魚@🔄🔄🔄 (@roast_fish_koge) 2018年1月25日
ま、 8億といえど3.5億は自己含む融資弁済なので、真水は4.5億。更に構造改革費用とか成長投資という名目で、組織コンサルとかでチューチュー吸い上げそ うな感じだし、資本政策は綺麗なのでこれから輪転機ガリガリ回すにはちょうどいい器かもって兜町のPRONTOで隣の●田証券っぽいおっさんが言ってた pic.twitter.com/FHOvQeUuWn
— 次郎丸(´・_・`)哲戸 (@_Jiro70) 2018年1月25日
資本金1000万円の雑居ビルが本社の会社から8億円の融資を受けるマザーズ上場企業、これ以上触れてはいけないニオイがプンプンしますが、きっと気のせいでしょう。
— tatsu (@tatsu_i) 2018年1月25日
ゼネラルオイスターを8億で乗っ取るリクルート出身の30歳、願わくば資金の出所が仮想通貨で儲けた金で、今後は納税のタイミングでまとまった売りが発生する様な、今風の若者っぽさ溢れるディールであって欲しい。
— ボヴ (@cornwallcapital) 2018年1月25日
牡蠣屋の増資引受先社長、Twitterの垢持ってる pic.twitter.com/PAfHsoL10B
— ᎬᏟᎤ₦ᎤᏢᏌ₦Ꮶ (@spritzer_) 2018年1月25日
https://twitter.com/tanno_yusuke
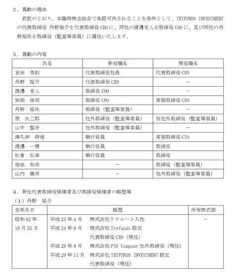
牡蠣屋の新しいCEOってフリューゲルスのGMだった丹野裕氏の息子なのか
— 居残り佐平次2.0 (@inokori_3814) 2018年1月25日
8億あったら人生上がれるのにな
— にしのぎ誤爆 (@lawnishino1118) 2018年1月25日
上がらずに挑戦し続ける感覚全くわからない...
— にしのぎ誤爆 (@lawnishino1118) 2018年1月25日
資金繰りに行き詰まった上場会社のハコ、リーマンショックから5年ほどの間なら2、3億程度の第三者割当増資で支配権が取れた例も結構あったけど、ゼネラルオイスターでも8億もするってのは、ボロ株のハコにもアベノミクスの成果がしっかり反映されてるって事やね(違
— ボヴ (@cornwallcapital) 2018年1月25日








コメント
コメント一覧 (30)
また、早稲田か
出来高も株価も下がりっぱなしじゃないか
浦がありそうで怖い。
しかし、なんで水泳諦めたのにスポ科入ったんだ?キャンパス近いから?
ギリギリで逃げ切れたいい思い出。
8億、もっと他の事に使うとかなかったのかな~
また三毛猫を拾って来るのかな
面白い采配が期待できそうだわ
そうなるとじゃあ別の店にしようと、大人数は厳しいんだよね
宴会は生ガキはまず出さないし、必ず火を通した料理になる
現状でも生食用のカキはある訳でステーキ屋みたいにはならないと思う
ブランドは乱立してるし、家賃高いところとか、突然、遠くの地区に店出したりと
あの人達はちゃんと損切りできたのだろうか
というストーリーなら面白いけど現実はきっついよな
30歳が経営者になって、どうなるか楽しみではあるな
宣伝とか話題仕掛けるのが上手いとこなら
案外面白いことになるかもしれん
なんだ…所沢体育大学かよ。
欧米なみに価値観も別世界になってるのかね
お〜い、本日爆揚げやんけ!